HA PAM Server upgrade paths
In most cases an inline upgrade using the PAM Server upgrade file will be required. But in some circumstances, due to changes in the system, an Osirium backup file of your current PAM Server will be used and restored onto a new PAM Server with the upgrade version installed.
Select one of the following options for your required upgrade:
-
Upgrading an existing PAM Server HA Pair
Upgrading an existing PAM Server HA Pair procedure flowchart

-
Upgrade a standalone PAM Server to a PAM Server HA Pair
Standalone to PAM HA Pair upgrade procedure flowchart

Note
In release 8.2.x, the cluster and Mesh functionality has been removed and replaced with our High Availability feature. To convert your existing cluster or Mesh deployment click the following:
-
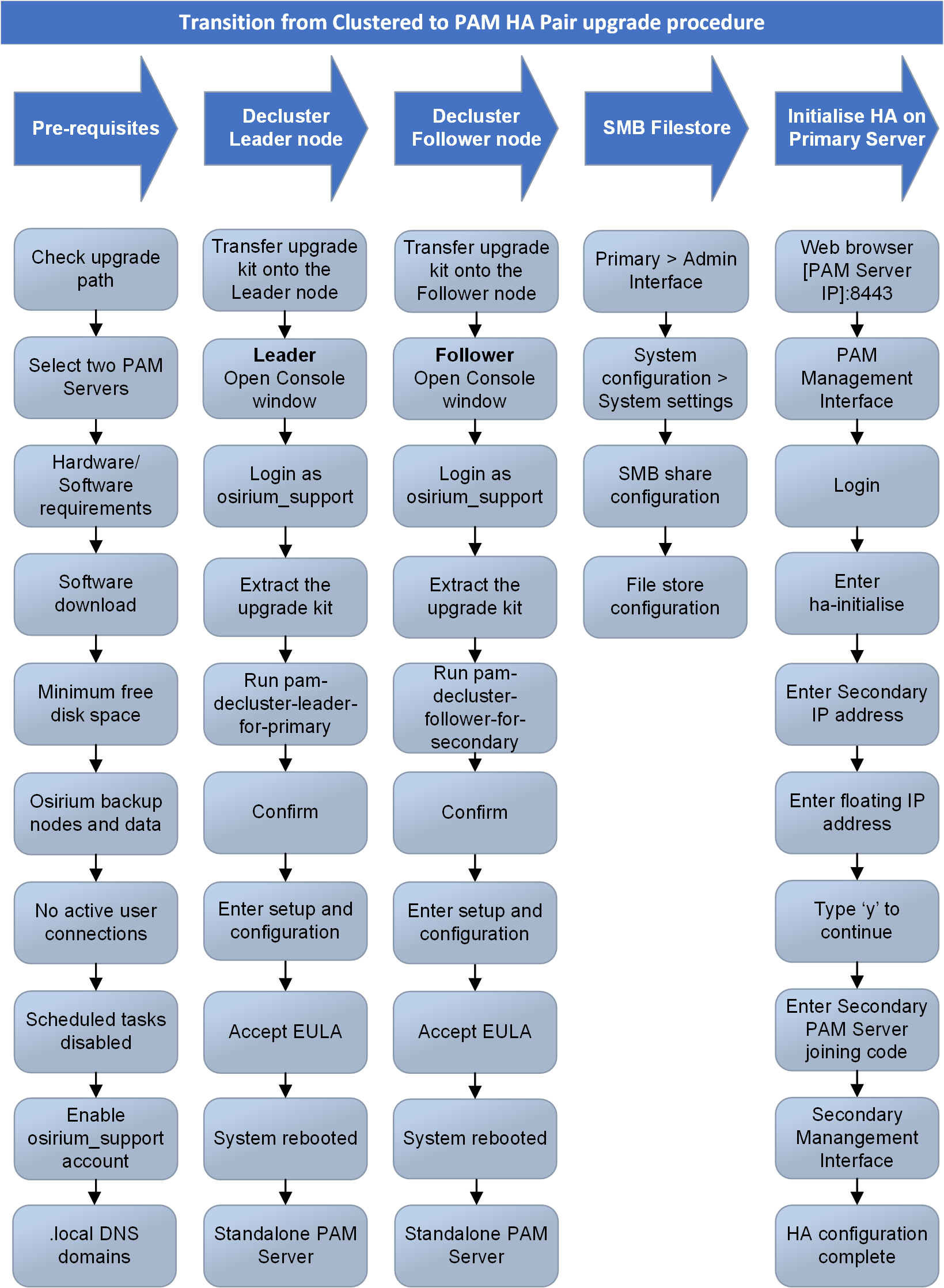
Upgrade a PAM Server Cluster to a PAM HA Pair
Transition from Clustered to PAM HA Pair upgrade procedure flowchart
 -
Upgrade a PAM Server Mesh to a PAM HA Pair
Transition from Mesh to PAM HA Pair upgrade procedure flowchart

Upgrade paths
The following diagram will help you determine the correct upgrade path necessary to successfully upgrade your environment.
